ELF/VLF Pre-amp




  ELF/VLF Pre-Amp partial kit, with pcb – $27  

 

Explore the world of 5hz to 80Khz radio reception.

 

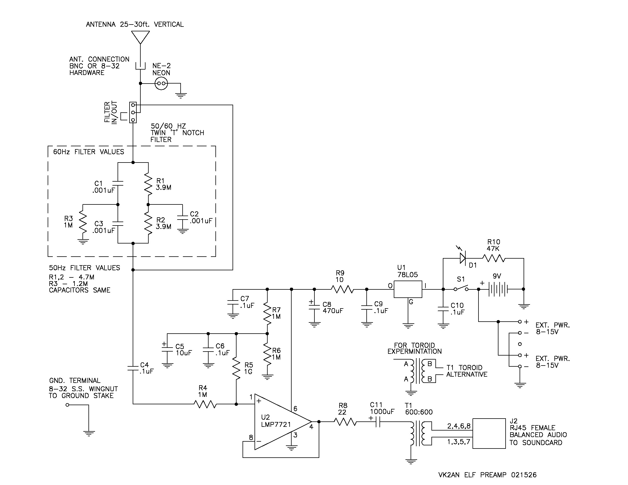
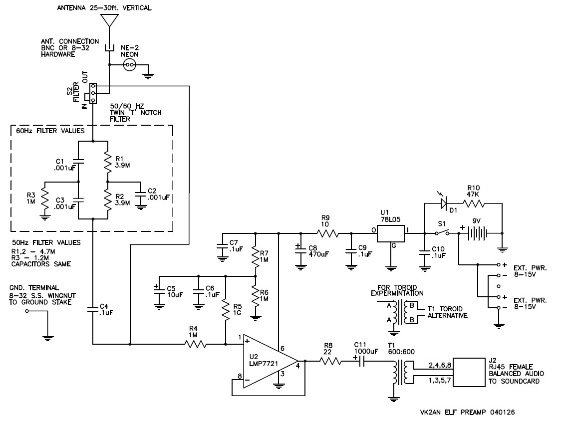
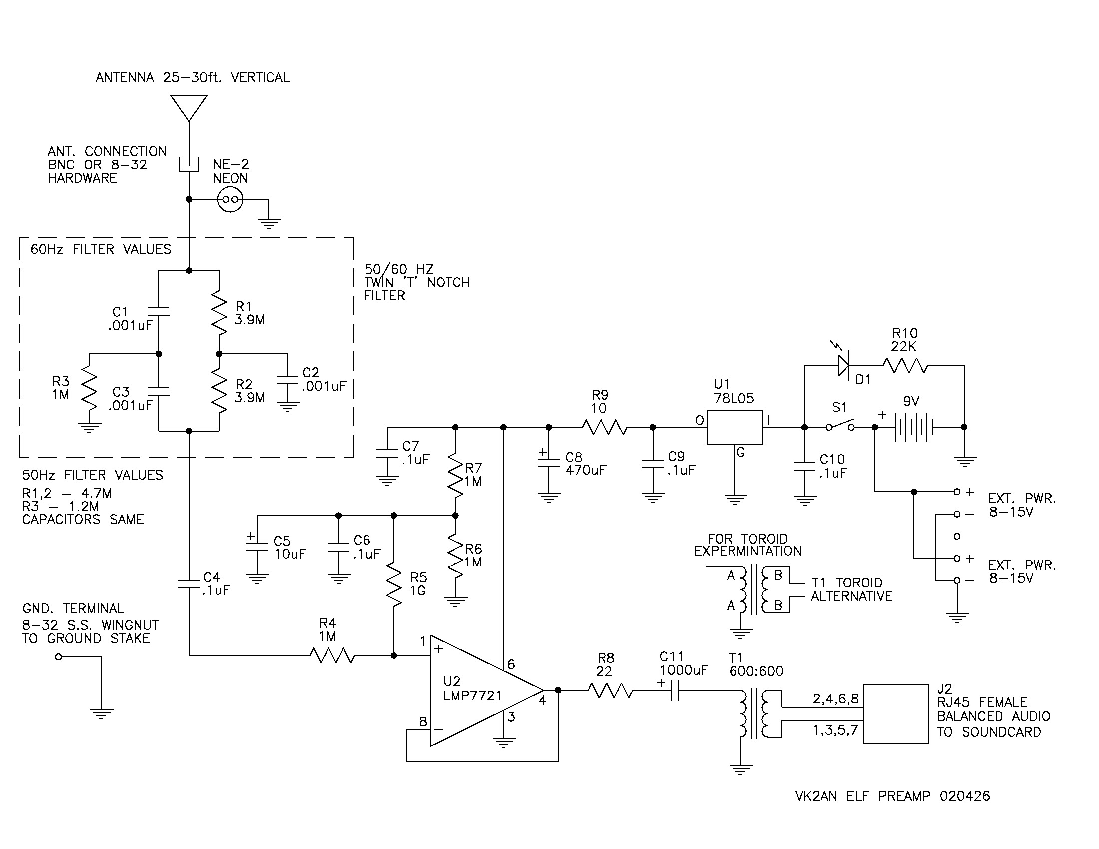
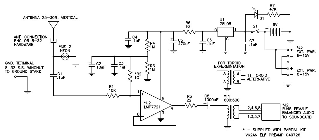
Being new to the group and ELF/VLF in general, I was impressed with the simplicity of Peter’s (VK2AN) ELF pre-amp circuit he posted in the vlf.io group that allows reception via an external 192Khz USB sound card, (in my case a Behringer UMC-202HD Audio Interface) and the Spectrum Labs Audio Analyzer program. I contacted Peter and asked if I could make a partial kit available to the interested community. After many emails, he helped me to to understand the unique orientation and requirements of mounting his dead bug version using the Texas Instrument LMP7721 Femtoampere Precision OpAmp onto a pcb.

This board is basically an earlier DK7FC circuit that Peter incorporated a balanced audio output and component change for improved frequency response, with some extra connections for alternative power. The pre-amp can be used portable with the 9V battery or hard wired in a remote installation. The balanced audio output is via an RJ54 connector for a cat5 run to your sound card.

 

The partial kit only includes these parts:

Pre-amp PCB
LMP7721 OpAmp IC
1G ohm resistor
neon bulb
600:600 ohm transformer
RJ45 female pcb connector
9V pcb battery clips
1×3 SIP
1×5 SIP
SIP jumper (Berg connector)
 

All the other components are common parts and may be already in your inventory, or readily available from your suppliers.

 

 

 

 


MS Word