K8TND Patriot SW Receiver

The K8TND Patriot Receiver – $45

 

Coming soon, look for the PayPal button to appear here.

 

Who doesn’t remember their first regenerative receiver with nostalgia? How better to explore the world of shortwave listening than with a regenerative receiver, or to take time and mentor a beginner with their first radio kit.

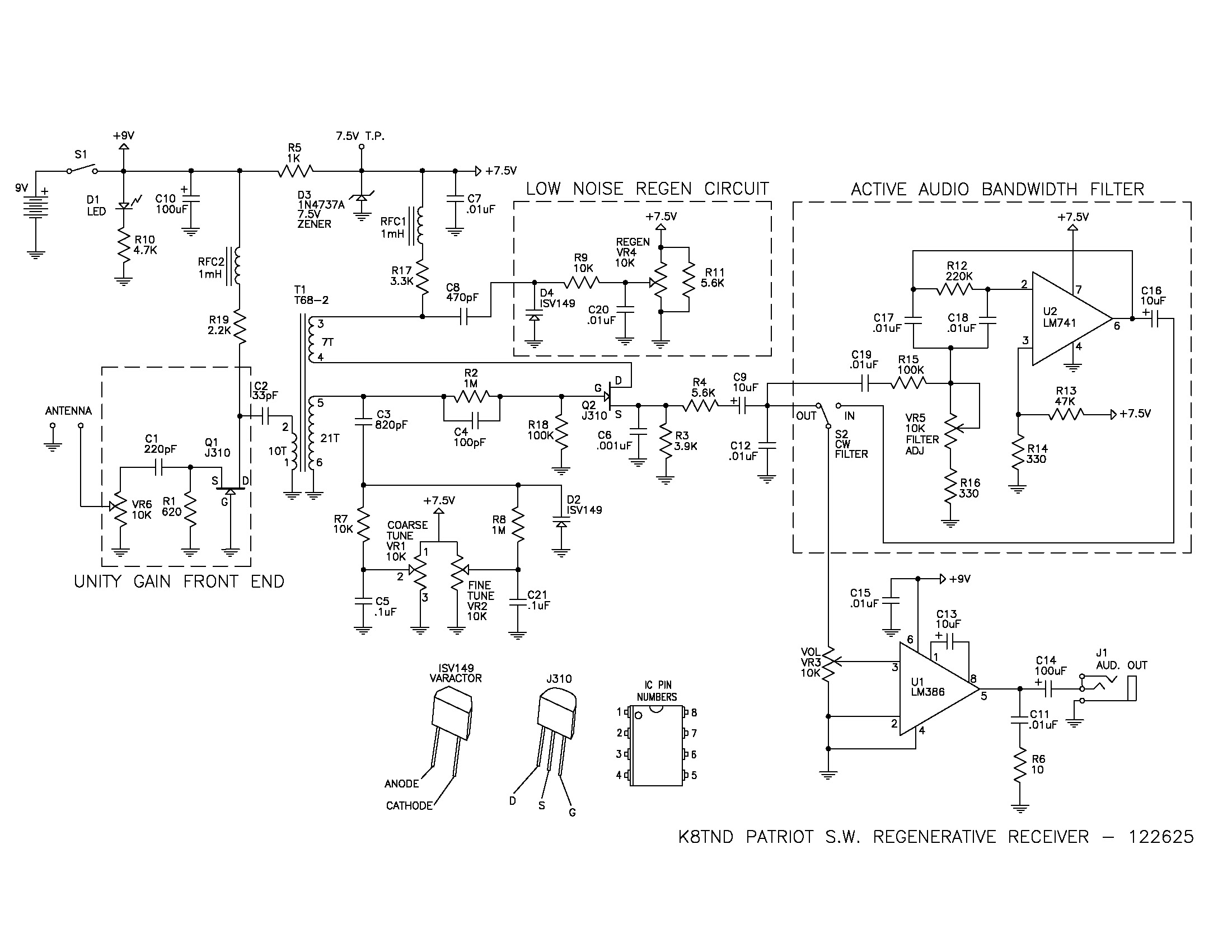
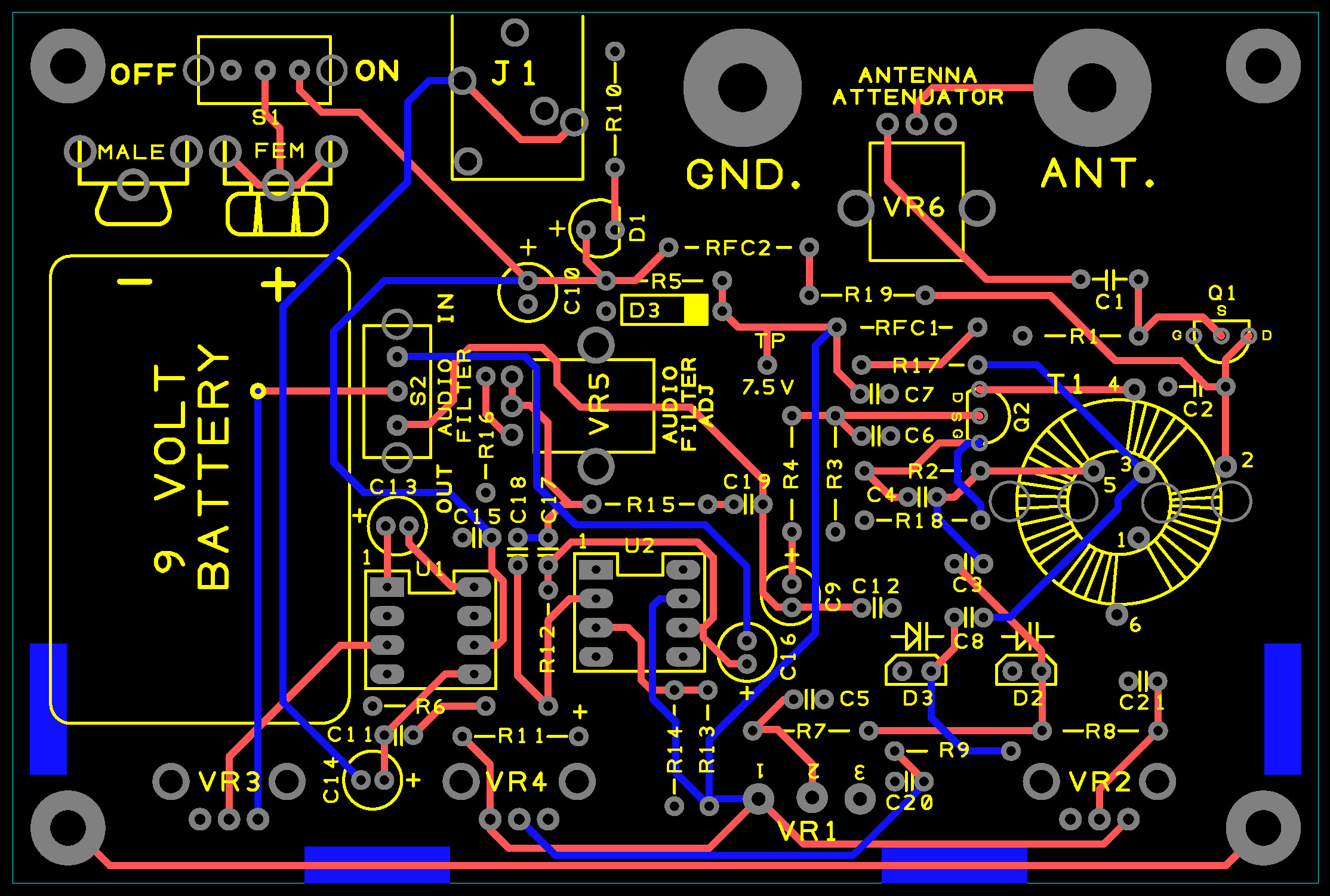
The QRPBuilder Patriot K8TND Regenerative Receiver covers the 60, 49, 41, 31, 25 meter shortwave bands and 40, 30 meter amateur bands, (approximately 4.5 to 12.7 MHz), with a receiver you build complete from the supplied chassis pieces, electrical components, and hardware. You connect the receiver to a moderate simple wire antenna, that can be a simple wire in the attic, or one thrown up in a tree. The chassis and component pcb are pre-cut and forms a sturdy distinctive assembly, with the printed circuit board as an integral component of the completed unit.

Cliff Donley (K8TND) has revisited the basic Charles Kitchin (N1TEV) circuit, and heavily modified it, incorporating an JFET front end, varactor tuning,  toroid inductor, active audio LM741 OpAmp filter, more stable regeneration, while still making it easy to build. We integrated Cliff’s design into a compact pcb chassis and with controls for Coarse Tuning, Fine Tuning, Regeneration control, Volume, Audio passband filter, and Antenna Attenuator. There is an on board switchable/adjustable audio filter and a variable attenuator to prevent strong stations from overloading the input. The audio stage LM386 will drive inexpensive ear buds or a small speaker connected to the rear mounted 3.5mm audio jack. It is powered by an on-board 9V battery with low current requirements for many hours of listening. All the electrical, chassis, and mechanical components are included in the kit with the exception of the battery and earbuds. The receiver is 4.50″ wide x 3.00″ deep x 2.00″ high. The normal tools required, are a soldering iron with a small tip, rosin core solder, small side cutters. The receiver can be built in an evening or two.  On a difficulty scale of 1 to 5, 5 being the most difficult, this is rated at 2 to 3, depending on your experience. It can be assembled in a single evening or maybe a little longer, if you are explaining as you go along. It can be assembled in a couple of evenings or maybe a little longer, if you are explaining as you go along.

Please let us know how you get along with this project. All comments will be carefully reviewed.

 

Visit https://m.short-wave.info/ for a description of the SWBC stations that are available worldwide.

 

For the assembly manual click here.